バイアス、リニア レギュレータ、及び OVP 回路
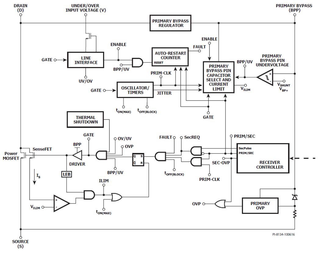
InnoSwitch-3 の一次側の内部回路の電源供給は、一次側バイパス ピン BPP に接続されます。内部レギュレータは、バイパス コンデンサ CBPP を 5 V に充電します。BPP ピンと S ピン間の電圧は、内部のクランプ電圧 (5.5 V まで) となります。次の 図 1 を参照してください。

図 1: コントローラの一次側 - ブロック図
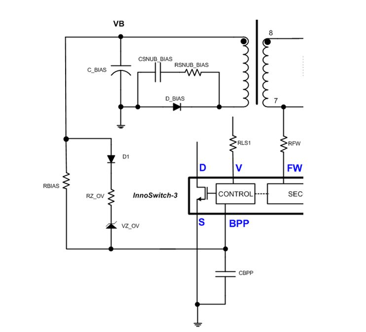
これにより、次の図 2 に示すように、バイアス巻線から InnoSwitch-3 に外部電力を供給しやすくなります。最も簡単なケースでは、バイアス電圧 VB は抵抗 RBIAS を介して BPP ピンに接続されます。

図 2: BPP ピンの外部電源
BPP ピンの電流消費とバイアス電圧 VB は、ともに無負荷時の IS1 と VBMIN から最大負荷時の IS2 と VBMAX に増加します。IS1 はすべての InnoSwitch-3 コントローラで同じですが、最大電流消費 IS2 は次のテーブル 1 に示すように、デバイスのサイズによって異なることに注意してください。

テーブル 1: BPP 供給電流
抵抗 RBIAS は、BPP ピンに VBMIN で IS1 以上の電流、VBMAX で IS2 以上の電流を供給するように計算する必要があります。結果として、次の 2 つの値の小さいほうが選択されます。

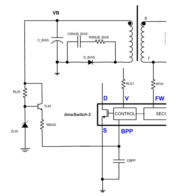
ここでは、VBPP = 5 V で、バイパス ピンのレギュレータ公称電圧です。プログラム可能出力電圧アプリケーション (Quick Charge、USB Power Delivery) では、出力電圧 (したがって VB) が大きく変化するため、単一のバイアス抵抗 RBIAS の使用は実用的ではありません。その場合は、次の図 3 に示すように、外付けリニア レギュレータ (LR) を使用します。レギュレータは、RLIN、TLIN、ZLIN、及び RBIAS の各部で構成されます。VB の下限 (VBMIN) によっては、ZLIN と RBIAS における損失を抑えるため、ツェナー電圧の最小値を使用する必要があります。

図 3: BPP の外付けリニア レギュレータ
BPP ピンには、シャットダウン電流のスレッシュホールド ISD= 7.6mA があり、VB と BPP ピンの間に抵抗 RZ_OV とツェナー ダイオード VZ_OV を直列に追加することによって、基本的な出力過電圧保護 (OVP) を提供するために使用できます (図 6)。レギュレーション外れによってコンバータの出力電圧が上昇し、それに応じてバイアス電圧 VB も上昇すると、ツェナー ダイオード VZ_OV が損傷し、ISD を超える電流が BPP ピンに流入してコントローラが停止する原因にもなります。保護部品の値は次のように計算します。

ここで
KOVP は、レギュレーションを超える出力電圧の最大許容相対増加量で、
VZ_OV はツェナー電圧、
RZ_OV は直列抵抗、
VF は、ダイオード D1 の順方向電圧です。
次のことに注意してください。
1) 上記の計算で確立された OVP スレッシュホールド (KOVP*VO) は、最大負荷時 (VBMAX) にのみ正確になります。レギュレーションが軽負荷 (VBMIN) で喪失すると、保護レベルはかなり高くなります。誤差は VBMAX – VBMIN の差に比例します。したがって、負荷による VB の変化は最小に抑える必要があります。
2) VBMIN から VBMAX までの実際の VB の範囲を解析段階で確定することは困難です。精度の向上のために、ベンチマーク テストで OVP のスレッシュホールドを実験的に設定することも必要です。